开学|开学在即,您家孩子的“小绿本”准备好了吗?
马上就要开学啦
兴奋、激动的心情溢于言表
做着新学期各种准备工作的爸爸妈妈们
您家孩子的“小绿本”准备好了吗?
根据《中华人民共和国传染病防治法》和《疫苗管理法》要求,儿童入托入学,托幼机构和学校应当查验预防接种证,对未完成规定疫苗接种的,应及时补种疫苗,保障儿童身体健康。
一头雾水的家长们
不要着急
看看专家是怎么说的吧!
儿童开学时为什么要查验接种证?
接种证(免疫预防接种证)是儿童完成疫苗接种情况的证明。

文章插图
幼儿园和学校是儿童密切接触的场所,极易发生一些呼吸道、消化道等传染病暴发和流行。
如果儿童按时完成了国家及北京市免疫程序中规定的疫苗接种,就可以保护自己不得相关传染病,同时,还能阻止相关传染病的传播,有效保护儿童健康,有利于维持托幼机构、幼儿园和学校的正常教学秩序。
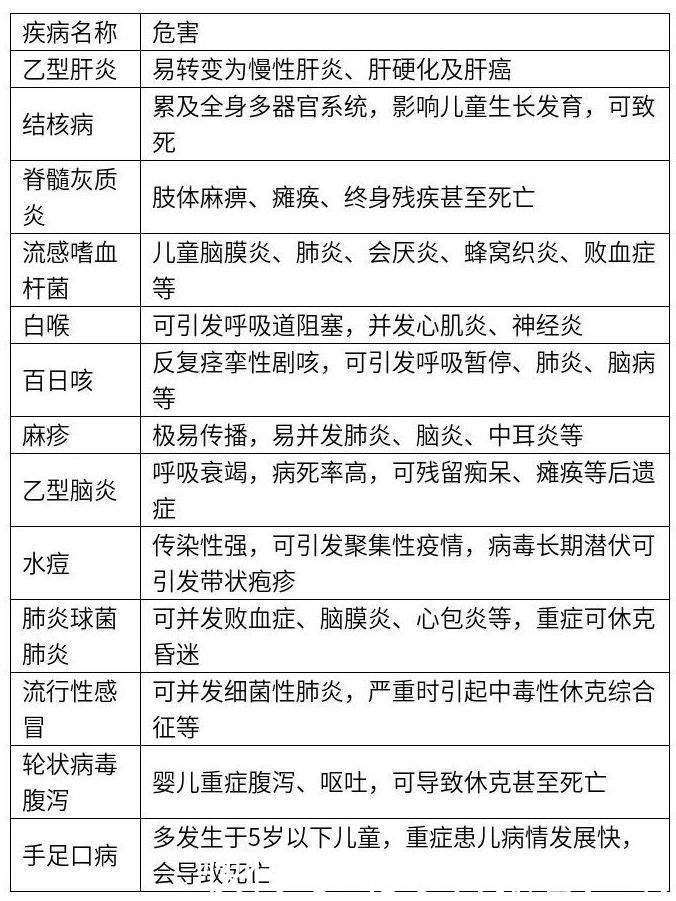
我们来看一下疫苗可预防的传染病有哪些危害:

文章插图
所以,儿童开学时,要将自己的接种证上交托幼机构、幼儿园或学校备查。
哪些儿童开学时需要携带接种证备查?
需要查验接种证的儿童有三类。一、新入托、入园儿童;二、中、小学新入学儿童;三、新转入儿童
新生和新转入儿童需要提供接种证,如新入托、入园儿童、小学一年级新生和初一新生。其他儿童,如小学二年级学生,开学时则不需要进行接种证查验。
接种证的查验流程是什么?
- 及时带上必备品
- 园医/校医应关注
- 家长应特别注意
核对信息最重要
园医/校医再次核对儿童预防接种信息,督促未完成补种家长尽快补种。
入托、入学前,推荐儿童完成的疫苗有哪些?
免疫规划疫苗免疫程序中包括国家和北京市要求接种的疫苗种类及剂次,该类疫苗免费接种,家长有义务保证儿童接种。

文章插图
同时,推荐儿童完成两剂次的水痘疫苗接种,水痘疫苗属于非免疫规划疫苗,需自愿自费接种。
入学前未完成全部接种怎么办?
如果发现漏种情况,应及时到社区卫生服务中心完成补种。
如接到《儿童补种通知单》,需按要求及时到预防接种单位完成补种,结束后再次上交接种证备查。9月30日前完成查验,11月30日前至少完成漏种疫苗的首次补种、漏种儿童复验工作。
孩子有禁忌症,不能接种疫苗,会影响上学吗?
如遇到这种情况,可带孩子去打防疫针的医院,经医生检查,可以开相关的证明提供给学校。
各位家长们,这下都记住了吗,赶快去检查一下吧!
本文部分素材综合自北京市疾控预防中心、首都疫苗与免疫
来源 首都教育微信公众号
编辑 高珊珊
流程编辑 刘伟利【 开学|开学在即,您家孩子的“小绿本”准备好了吗?】
- 中秋节|外甥在舅舅家过暑假,如今开学,舅舅“载歌载舞”欢送,笑翻网友
- 危害|“老师,你教的我学过了”,超前教育的危害,刚开学就显现出来了
- 寒假|寒假在即,这些与孩子密切相关的安全问题可不能忽视
- 手足|姐姐开学后,弟弟“花式”想姐姐,妈妈吐槽:忘记她咋揍你的了?
- 跳水|36岁吴敏霞二胎临盆在即,老公重新装修豪宅,曾拒绝豪门公子哥!
- 创造力|高智商的孩子,一生下来就有5个特征,父母看您家宝贝占了几样
- 胸部|搞笑GIF趣图:幼儿园开学那几天,感觉总要经历点什么
- 大虾|假期偷偷长高,孩子吃的高钙菜,补钙长高个,开学一鸣惊人第一高
- 天使科普:幼儿发育“里程碑”,您家孩子达标了吗?
- 张蕾|刚刚,济南市教育局紧急通知!中小学幼儿园的放假、开学时间都定了!
