安妈育儿日|2021年参军“新要求”,这8种情况无法通过政审,学生需知晓

文章图片

文章图片

文章图片

文章图片

文章图片

文/安妈育儿日
相信应征入伍保卫国家是很多少年的梦想 , 穿上那一身迷彩戎装保卫祖国 , 为了国家的安定奉献自我 , 虽然说每年征男兵的数量比较多 , 但很多女孩心中也有一个报国梦 。
但使龙城飞将在 , 不教胡马度阴山 。 ——王昌龄《出塞》
现在我们的国家可以说是国富民强 , 而在这背后自然也少不了这些默默奉献的军人 。 正是因为有他们 , 我们才能在这个和平的国家当中过上幸福的生活 。
大学生应征参军入伍热情高涨目前我们国家应征入伍的方式共有五种:义务兵方式、大学生应征入伍、高考考军校、高考定向培养、特招途径 。
其中大学生应征入伍最受关注 , 每年都有不少大学生通过在大学中入伍成功 , 光荣地成为了一名保卫国家的士兵 。
根据近两年的数据显示 , 大学生入学的热情逐年高涨 。 但从报名到确定名单 , 这其中其实也刷到了一批人 , 这些人不合格的情况也是各有不同 。
要知道部队进行征兵 , 对于士兵的要求也是非常严格的 。 除了自身水平之外 , 个人身体素质也一定要过硬 , 即使是这些个人的条件都符合了 , 那还有最为关键的政审等着 。
如果政审不合格 , 那么即便是报名人多么优秀 , 也会与部队失之交臂 。 那么 , 今天我们就来说一说在2021年参军入伍的规定当中 , 有哪些情况是无法通过政审的 。
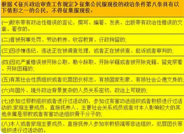
2021年参军“新要求” , 这8种情况无法通过政审目前 , 2021年秋季招兵报名时间已经截止 , 接下来便是对于这些已经报名的学生进行考察了 , 只有符合要求的考生才有可能会被录取 。
在前面我们就已经提到了关于征兵政审的要求 , 那么下面我们就在来看看2021年应征入伍的政审要求都有哪些详细的规定的 。
在这份表格当中 , 列举出了8种不符合政审要求的情况 , 各位同学们已经报名或者是未来有打算想要报名的 , 都可以按照这份标准进行自查 。
总的来说 , 就是学生及直系亲属不能留有任何案底或者是出现了一些不太合时宜的行为 , 只要有任何一个行为违反了相关规定 , 就不能顺利参军入伍 。
毕竟军人是一个非常高尚的职业 , 在一定程度上也代表了一个国家的颜面 , 如果自己的行为留有污点 , 自然也是不被认可的 。
为什么都在鼓励大学生应征入伍?不知道大家有没有听过这样一句话“当兵后悔两年 , 不当兵后悔一辈子” , 这句话可不只是说说而已 , 而是当兵确实能够给人带来不少好处 。
首先 , 当兵在训练过程中是比较艰苦的 , 这也能够养成一种吃苦耐劳的精神 , 也能起到一个强健体魄的作用 。
其次 , 在军队当中也会收获到战友情 , 这些情分可能就是那种出生入死磨练出来的 , 我觉得这种情感与普通人的友谊可能会更深一倍 。
- 蚂蚁庄园|蚂蚁庄园下面哪个是北京冬奥会吉祥物冰墩墩的原型 1月22日正确答案
- 晨练后|晨练后适宜睡回笼觉吗蚂蚁庄园 1月22日答案最新
- 北京冬奥会吉祥物|以下哪个是北京冬奥会吉祥物冰墩墩的原型 蚂蚁庄园1月22日答案介绍
- 橡树|橡树是制作家具的上好木材说法正确吗 蚂蚁新村1月21日答案
- 小天使|“女巨婴”:16岁了吃饭还靠妈喂,每日花销过万,她的现状怎样?
- 《流光之城》|《流光之城》追剧日历 《流光之城》每周更新时间表
- 奶奶对我说,家里要有的3种“如意果”,寓意生日快乐开心快活
- 叶酸|好孕也要看日子,什么月份怀孕对宝宝比较好?
- 爱“哭”的孩子,并非内心脆弱,而是父母日常行为导致,赖不到娃
- 育儿方式:正向强化大于负向纠正