婴幼儿常识|国药育儿知识:早孕期子宫动脉血流异常要紧吗?不同的医生有不同的解读

文章图片
【婴幼儿常识|国药育儿知识:早孕期子宫动脉血流异常要紧吗?不同的医生有不同的解读】

文章图片

文章图片

文章图片

文章图片
早孕期子宫动脉血流异常要紧吗?上海市第一妇婴保健院 生殖免疫科 鲍时华
编者按by段涛
早孕期进行子宫动脉血流监测最早始于“反复自然流产” , 现在越来越多的不是“反复自然流产”的人也开始在早孕期做子宫动脉血流的测定 。
检查多了 , 就会发现异常 , 对于所谓的“早孕期子宫动脉血流异常” , 不同的医生有不同的解读 , 有人觉得很严重 , 有人觉得没必要大惊小怪 。
为了给大家一个权威的解读 , 邀请我的同事 , 一妇婴生殖免疫科的鲍时华主任来为大家写了一篇文章 , 希望能给大家带来一些帮助 。
事先提醒一下各位同学 , 和我的文章风格不一样 , 鲍主任的文章比较“硬核” , 你看得懂很好 , 看不懂也很正常 , 看了头疼也比较正常 。
实在看不懂 , 可以直接跳到第6点和第7点 , 如果这两点也看不懂 , 也别灰心 , 这也正常 , 因为“孕傻”也不少见 。
1、什么是子宫动脉?
在花花绿绿的各种血管中 , 黑色箭头所指的二个血管就是子宫动脉 。
子宫动脉于子宫颈部分为上、下两支 , 给女性的生殖器官供血 。
子宫动脉上支较粗 , 沿子宫侧壁迂曲上行 , 称子宫体支 , 行至子宫角处又分为底支、卵巢支及输卵管支3个终支 , 后2个分支分别与卵巢动脉的卵巢支和输卵管支相吻合 。
子宫动脉下支较细 , 分布于宫颈及阴道上部 , 称子宫颈阴道支 , 向下与阴道动脉和阴部内动脉相吻合 。
怎么样?子宫长得还是挺漂亮的吧?卵巢也不赖的 。
2、子宫动脉各个分支的作用是什么?
子宫动脉上支在沿子宫侧壁上行的途中垂直地分出许多弓状动脉 , 弓状动脉再分支形成子宫的放射动脉 , 再分出子宫内膜基底动脉和螺旋动脉 。
子宫基底动脉供养子宫内膜的基底层 , 不受激素的影响;
子宫螺旋动脉伸入子宫内膜的功能层 , 其管径受卵巢激素水平的影响而变化 , 妊娠后的子宫螺旋动脉将发生一系列生理变化以适应胚胎生长发育的需要 , 螺旋动脉将富含氧和营养物质的母血送至绒毛间隙 , 胚胎的发育依赖于子宫动脉的血流灌注 。
各位同学如果对这些硬核专业医学文字看得挺过瘾 , 还想继续看 , 可以去买一本我担任主编的 , 人民卫生出版社出版的第九版“妇产科学”教科书 , 这是全中国医学院学生都要学习和考试的教科书 。
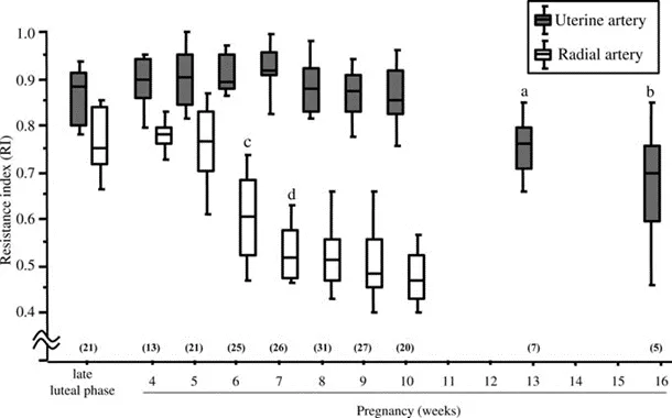
3、怎么测量子宫动脉血流?
彩色多普勒超声可以测量子宫动脉血流信号 , 非孕期和早孕期建议采用经阴道超声探查 , 测量部位:
子宫动脉由髂内动脉分出后 , 在宫颈内口水平横切 , 一般可探及多支走形迂曲的动脉分支血流 , 上行支为供应子宫的动脉血流 , 尽量选取背离探头走行且血流丰富的分支血管 , 取样线要与血流方向一致 , 与血流方向夹角必须<30o , 血流速度应大于50 m/s 。
- 婴幼儿该不该频繁理发的三个原因,宝妈能从中发现宝宝的健康情况
- 婴幼儿|3岁及以下的婴幼儿不需要抵京后72小时内进行核酸检测
- 斯凯奇|斯凯奇推出婴童系列服饰,舒适科技全面呵护婴幼儿童
- 肌肉|还在阻碍宝宝爬?别再傻了,宝妈要了解的育儿常识
- 婴幼儿睡觉用不用穿袜子?因娃而定,这3种宝宝需要穿
- 婴幼儿过敏率高达41%,妈妈要牢记三要点
- 咳嗽|婴幼儿咳嗽了在家该怎么护理呢?
- 患儿|市五院烧伤医师徐文虎提醒冬天谨防婴幼儿烫伤!
- 孩子|孩子脱落的乳牙真能救命?看看权威机构的说法:这些常识父母要知
- 辅食|担心宝宝营养不够?权威速递《婴幼儿辅食添加营养指南》
