卓卓and然然|?被知名度耽误“小众品牌”孕妇洗发水,空有一身本事却鲜为人知

文章图片
【卓卓and然然|?被知名度耽误“小众品牌”孕妇洗发水,空有一身本事却鲜为人知】

文章图片

文章图片

文章图片

文章图片

文章图片
被知名度耽误的“小众品牌”孕妇洗发水 , 空有一身本事却鲜为人知
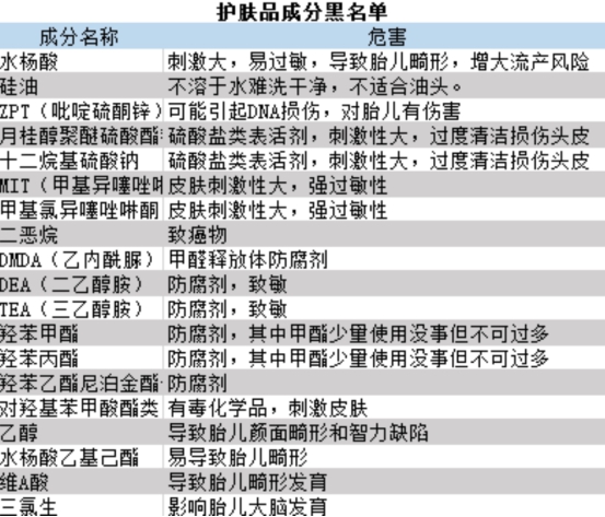
孕妈妈们在选购护肤品时 , 要先学会看成分 , 虽然说人人都有追求美的权利 , 孕妈妈也不例外 , 但为了自身和胎儿的安全考虑 , 在选择护肤品时一定要选择成分安全的护肤品 。
本文就对护肤品中一些常见的孕妇禁用成分列出来了 , 并列出一些常见的护肤产品 , 各位孕妈妈们可以避开这个雷区 。
一、孕妇护肤品禁用成分
二、适合孕妇的护肤品
德国·嫩芙
这是来自德国的品牌 , 由奥托哈恩科学实验室专门为孕妇群体打造 , 秉承“专业 安全 有效”的核心理念 , 还获得了美国EWG安全认证 , 成分来自进口有机原材料 , 0香精0防腐剂0慎用成分 , 我整个孕期用着都挺安心的 。嫩芙孕妇护肤品
水精华和一般的柔肤水有些差别 , 利用德国最先进的微生物发酵技术 , 萃取荷兰进口食用级别的叶酸和专利成分——日本进口氨基酸保湿剂 , 皮肤吸收速度更快 , 滋润的同时亲肤度也很好 。
我这个沙漠大干皮有瞬间被治愈 , 搭配高保湿的乳霜一起用 , 持久保湿效果更好 , 鼻翼嘴角爱起皮屑的地方都不那么干了 。
还添加了积雪草、马齿苋等舒缓调理作用的植物提取物成分 , 我孕期这么爱泛红过敏的皮肤用了这套以后皮肤状态稳定不少 , 敏感肌妈妈可放心购买 。
Three卸妆油
POLA集团旗下的小众品牌 , 主打温和 , 是孕妈也能用的 , 走的是高科技+高颜值路线(我总感觉颜值和CPB有点像啊?)
妆油是她家的明星产品 , 主打的是植物来源的油 , 排在成分表第一位的也就是含量最多的成分是葡萄籽油 , 还有茶籽油、蔷薇油、霍霍巴籽油等等都是植物油;
先在手心乳化 , 然后打圈按摩 , 尤其是额头和发际线交界的地方重点按摩减少长闭口的可能(如果孕期不经常化妆用洁面做好清洁就可以了) 。
洗完之后不会很紧绷 , 有一种淡淡的柠檬香 , 我还挺喜欢的 。
Eltamd氨基酸洗面奶
这个牌子大家应该不陌生 , 很多美妆博主都有推荐 , 是非常温和的弱酸性氨基酸洗面奶 。
洗面奶有股青瓜味 , 闻着挺清新的 , 用法也很独特 , 湿手湿脸后把洗面奶直接挤在手上 , 30秒就能自动起泡了 。 单从使用感上来讲 , 这款确实挺亲肤的 , 洗得干净之余又不会让脸觉得紧绷 。
容量是207ml , 超级大可以用很久 , 算下来性价比还不错 , 因为是氨基酸洗面奶对于大油皮孕妈来说可能清洁力不是很够 , 可以搭配半皂基洗面奶一起用 , 这个像我这样的干敏皮可以入 。
- 鸿蒙系统|鸿蒙系统与Android应用的兼容性怎么样 HarmonyOS到底有什么不同
- Kirkland保鲜膜|Kirkland保鲜膜有多长 Kirkland保鲜膜是什么材料
- 华为鸿蒙OS|华为鸿蒙OS 2.0支持哪些机型 鸿蒙OS和Android/iOS有哪些区别
- 谷歌|谷歌正式发布Android 12操作系统 Android 12系统有什么优点和变化
- 聊天时的yes|聊天时的yes,and原则是怎样的 yes,and的沟通技巧
- It's|It's always the husband 是什么意思 It's always the husband出自哪部电影
- 趣学伴绘本故事放映机,幼儿学习and社交的好帮手
- 你爸爱吃猪大肠BGM|抖音你爸爱吃猪大肠BGM是什么歌 《Rise and Shine》歌曲在线试听
- wonderland歌词|林俊杰新歌wonderland歌词是什么 林俊杰wonderland试听
- bioisland鱼油|澳洲网红DHA产品bioisland鱼油怎么辨别真假 bioisland dna怎么吃
