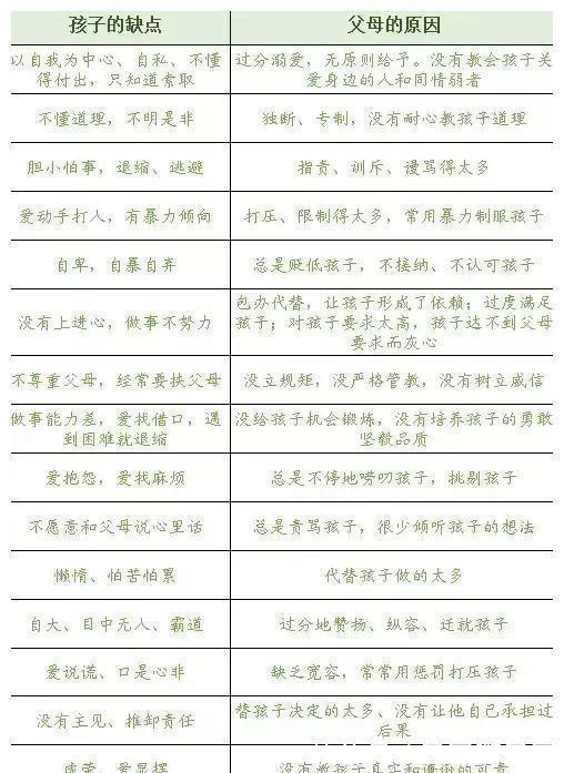
缺点|一张表看明白,孩子的缺点都是父母教育的缺陷
我们要永远记住,孩子没有带着任何错误的观念和缺点毛病来到这个世界上,他们出生时就像一张白纸,后来涂抹上的一道道缺点毛病的印痕都是我们家长所为,孩子的成长,在父母身上是有迹可循的……
?那么,父母的哪些举动导致了孩子的不良行为呢?看了下表,你就明白了↓↓↓

文章插图

文章插图
你的今天,就是孩子的明天,
你今天对孩子喊,就别怪他明天对你叫;
你今天训孩子不如别人优秀,
【 缺点|一张表看明白,孩子的缺点都是父母教育的缺陷】就别怪他明天怨你不如别人爹妈有权势;
你处处苛求孩子完美,就别怪他自卑懦弱;
你自己界限不清,就别怪他不负责任。

文章插图
所以,
真正的教育应该是一场修行,
是孩子的纯真、无私、灵动
洗濯了成人的浮躁、功力、自大的心理历程。
好的教育,
应该是父母通过孩子这把镜子,
不断发现自我、修正自我、挖掘自我,
并用新我来为孩子做示范和表率。
我们是在教育的过程中,
遇见了更好的自己。

文章插图
如果您的孩子凡事喜欢抱怨,是因为您总是挑剔他。
如果您的孩子喜欢对抗,是因为您对他有敌意和强制。
如果您的孩子不跟您说心里话,是因为您捉孩子的话儿把,翻老账。
如果你的孩子懒惰和依赖,是因为您替孩子做的事和决定太多了。
……
谁都不是天生的教育高手,也不是天生就会做家长,犯错没关系,关键是在教育孩子的过程,能与孩子相互尊重、共同教育、共同成长。
- 第三代试管婴儿PGT筛查有哪些优点和缺点?
- 小女孩|女幼师拍了一张女孩的照片发到网上,网友准备带儿子来提亲啦
- 疫苗|儿童感染奥密克戎,症状更隐匿!一张图区分流感还是奥密克戎
- 下巴|有一种遗传叫“专挑父母缺点长”,完美避开优点,基因太神奇了
- 优缺点|如果你的孩子有4个“缺点”,未来一定有出息,你家的占几个
- 私房钱|爸爸答应女儿一张奖状10块,女儿直接掏出30多张,爸爸当场后悔了
- 家长|一张被曝光的“幼童闻脚”照片,彻底暴露“红黄蓝”背后的不堪
- 内脏|孕妇的“肚量”有多大一张图告诉你答案孕妇的内脏都被挤没了
- 宫口|孕妈顺产时,“开十指”宫口到底开多大?一张水果平面图让人震撼
- 老师|一张奖状可换10元钱,女儿捧来一摞,爸爸:一个月私房钱被掏空
