
文章插图
02
上市公司密集回购
作为美的集团的“老对手” , 格力电器也在去年开始大手笔回购 。去年4月 , 格力电器披露 , 拟动用自有资金不低于30亿且不超过60亿元 , 回购股份价格不超过68.8元/股 , 这也是格力电器历史上的首次回购 。
前不久格力电器披露最新回购计划进展 , 今年4月1日晚间 , 格力电器公告 , 截至3月31日 , 公司该期已累计回购公司股份7451万股 , 占公司截至2020年3月31日总股本的1.24% , 最高成交价为61.95元/股 , 最低成交价为56.46元/股 , 支付的总金额为44.21亿元 。
除了两大家电巨头外 , 不少A股上市公司也在年内公布了回购进展或完成回购的公告 , 包括上汽集团、永辉超市、歌尔股份、华泰证券等 , 完成回购金额均超10亿元 。

文章插图
去年11月股价创下50.23元/股的新高后 , 歌尔股份股价持续下跌 。今年1月29日 , 歌尔股份公告回购方案 , 拟以5亿元-10亿元回购公司股票 , 回购价格不超过39元/股 。2月10日 , 公司调整了回购方案 , 将回购金额升至10亿元-20亿元 。2月23日 , 歌尔股份公告回购已实施完毕 , 支付总金额为20亿元 。
1月11日 , 华泰证券公告A股股份回购实施结果 。公司已于1月8日按披露的方案完成回购 , 已实际回购公司A股股份9076.6495万股 , 占公司总股本的0.9999999% , 回购最高价为23.08元/股 , 回购最低价为17.19元/股 , 回购均价为18.46元/股 , 使用资金总额为16.75亿元 。
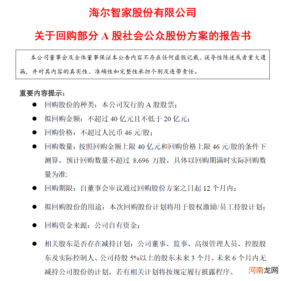
计划实施回购的公司方面 , 3月以来公告拟回购的上市公司有49家 , 其中 , 海尔智家、中国联通、博汇纸业、用友网络等4股拟回购上限超过10亿元 。3月6日 , 海尔智家公告称拟回购不超过40亿元且不低于20亿元公司股份 , 回购价格不超过人民币46元/股 , 回购股份计划将用于股权激励/员工持股计划 。

文章插图
03
中信证券获股东大手笔增持
4月2日晚间 , 中信证券发布公告称 , 中信股份自3月22日至4月1日持续在二级市场通过集中竞价方式增持中信证券H股股份 , 合计增持股份数量达到1.56亿股 , 增持比例达到中信证券已发行股份的1.21% 。据悉以均价17.31港元计算 , 中信股份这笔增持耗资约27亿港元 。

文章插图
因中信股份是中信证券第一大股东中信有限的母公司 , 二者为一致行动人 , 本次权益变动后 , 中信有限及一致行动人合计持有中信证券比例从15.47%增至16.68% 。公告指出 , 本次权益变动属于增持 , 未触及要约收购 , 未导致公司第一大股东发生变化 。
据分析 , 该份增持公告也解释了近期中信证券H股大涨的原因 。中信证券港股在1月下旬一路下挫 , 直到中信股份开始增持(3月19日)后 , 股价也开启上涨趋势 。

文章插图
04
年内21家公司增持超4亿
东方财富Choice数据显示 , 年初至今 , 两市共有297家公司公告进行重要股东二级市场增持 。从增持金额看 , 年初以来增持金额在4亿元以上的有21家 , 增持金额最多的是中国宝安 , 期间累计增持2.58亿股 , 增持金额合计21.82亿元;其次是永辉超市 , 增持量为2.59亿股 , 增持金额18.83亿元;中环股份年内获股东增持15.14亿元 , 增持金额位居第三 。
- 巴菲特指标“爆表” 美股“泡沫”超历史峰值!人类史上最持久的牛市 还能演绎多久?
- 航天史上的四次荒唐事故
- 闪电回购1亿股!“回购之王”27天斥资87亿 A股史上最大回购案落幕
- 史上最全面的产前准备用品清单
- 史上恐怖gif动态图片
- 模仿刘德华最像的人 史上最强高仿者撞脸而且声音一模一样
- 这一行业“井喷”!中国企业史上最大单笔订单来了 总价超百亿!
- 名人趣事
- 中概股大跌背后竟是韩国基金大佬惨烈爆仓!可能是人类史上最大单日亏损
- “果链龙头”股价腰斩!市值蒸发2086亿 机构出逃 券商却高喊买买买
